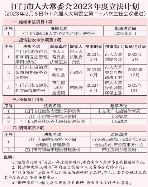
(2023年2月8日市十六届人大常委会第二十八次主任会议通过)
说明: 1.“继续审议项目”为上一年度结转项目,年内由市人大常委会安排继续审议; 2.“提请初次审议项目”年内应当提请市人大常委会安排审议; 3.“预备项目”由相关单位开展立法调研起草工作,市人大常委会视情况在本年度或以后年度安排审议; 4.“调研项目”由相关单位开展项目调研,为项目立法评估做准备。