
附件
开云电竞官方网站住房公积金个人住房贷款二手房
“带押过户”操作细则
为支持刚性和改善性住房需求,促进房地产业良性循环和健康发展,根据《关于探索实施二手房“带押过户”服务模式的通知》等规定,制定本操作细则。
本操作细则所称开云电竞官方网站住房公积金个人住房贷款二手房“带押过户”,是指在开云电竞官方网站行政区域内卖方原个人住房贷款(以下简称原贷款)或买方新个人住房贷款(以下简称新贷款)含有住房公积金个人住房贷款,在不解除抵押状态下,办妥产权过户及抵押权登记手续后发放新贷款。
一、办理条件
(一)原贷款与新贷款在同一家承办住房公积金个人住房贷款的银行(以下简称银行)办理。原贷款、新贷款可以是住房公积金个人住房贷款(以下简称公积金贷款)、商业性个人住房贷款(以下简称商业贷款)或组合贷款(一部分为商业贷款,一部分为公积金贷款,下同)。
(二)原贷款的住房已取得不动产权证,且仅为原贷款设定了抵押权,无其他担保,无查封等权利限制情形。
(三)原贷款当前无逾期。
(四)银行已设立资金监管账户,且该资金监管账户应为银行内部账户,不能为买方或卖方的个人存款账户。买方应按规定将首付款存入资金监管账户,存入资金监管账户的首付款称为首付款监管资金(下同)。
二、办理方式
住房公积金贷款二手房“带押过户”可采用以下两种方式办理:
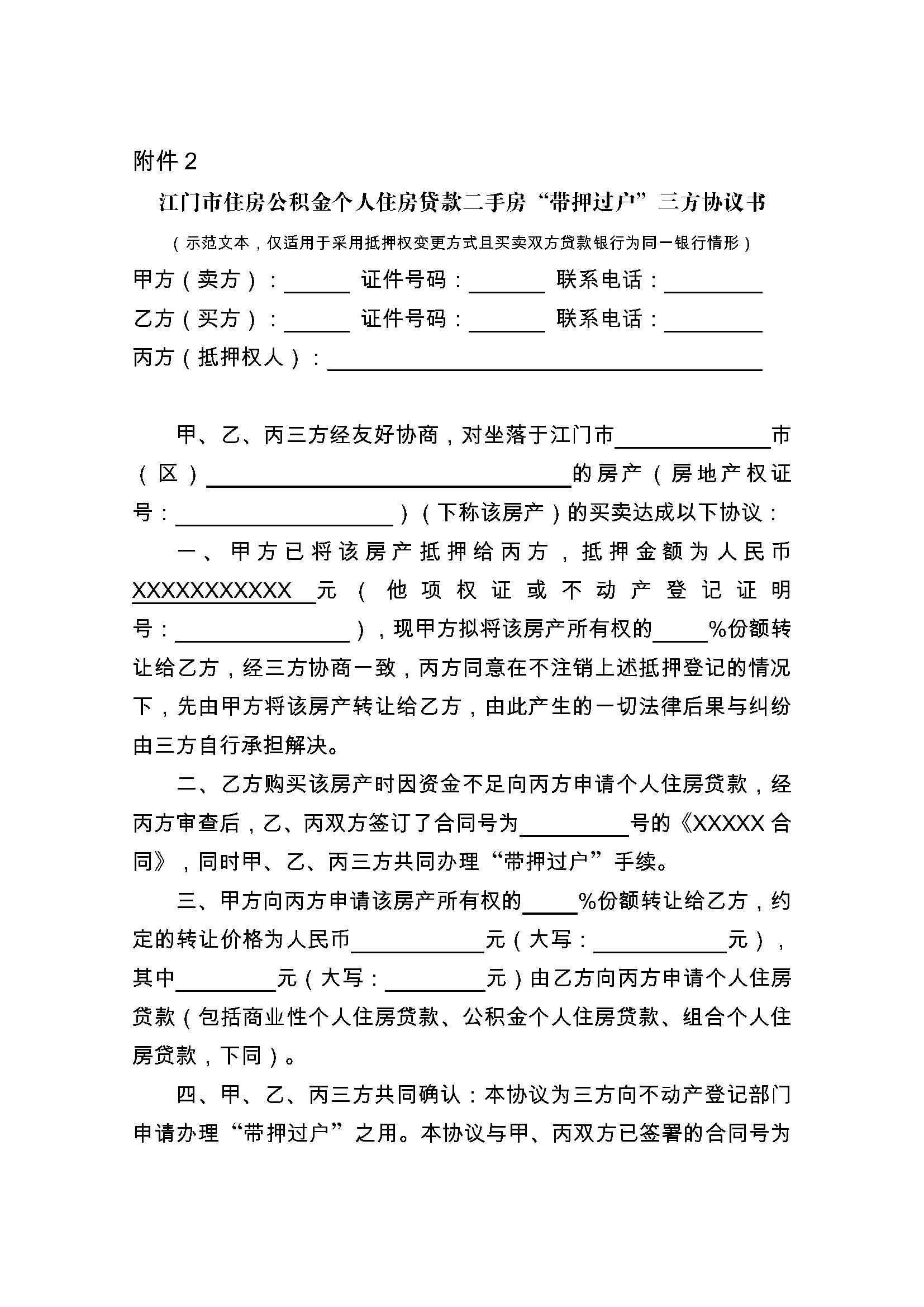
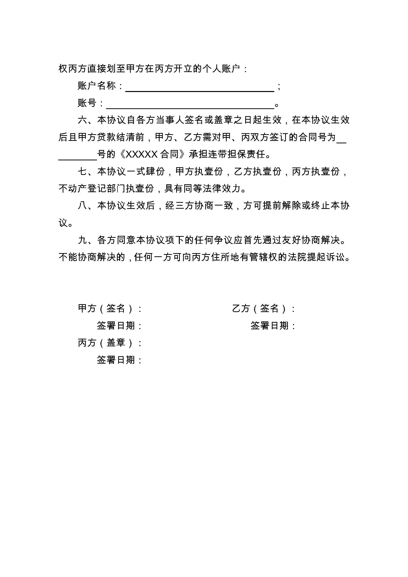
(一)抵押权变更方式。经开云电竞官方网站住房公积金管理中心(以下简称公积金中心)及银行审批同意后,买卖双方会同银行签订《开云电竞官方网站住房公积金个人住房贷款二手房“带押过户”三方协议书》,办妥原贷款抵押权变更(抵押人变更为买方、主债权金额变更为新贷款的贷款金额、债务履行期限变更为新贷款的期限)及产权过户后,公积金中心及银行发放新贷款,结清原贷款。
采用该办理方式的,原贷款、新贷款须均含有公积金贷款,且新贷款的公积金贷款不能少于原贷款的剩余公积金贷款本息;
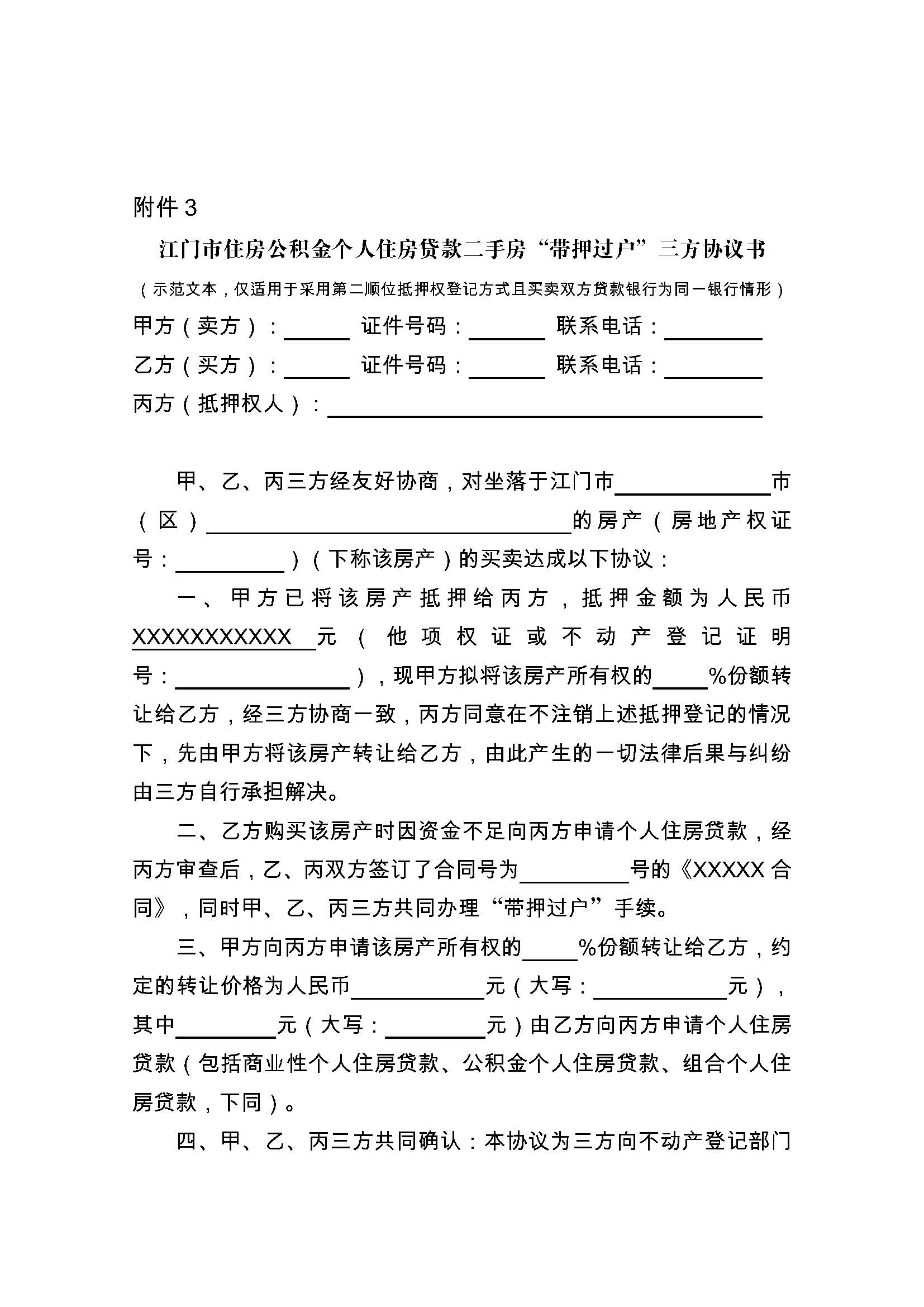
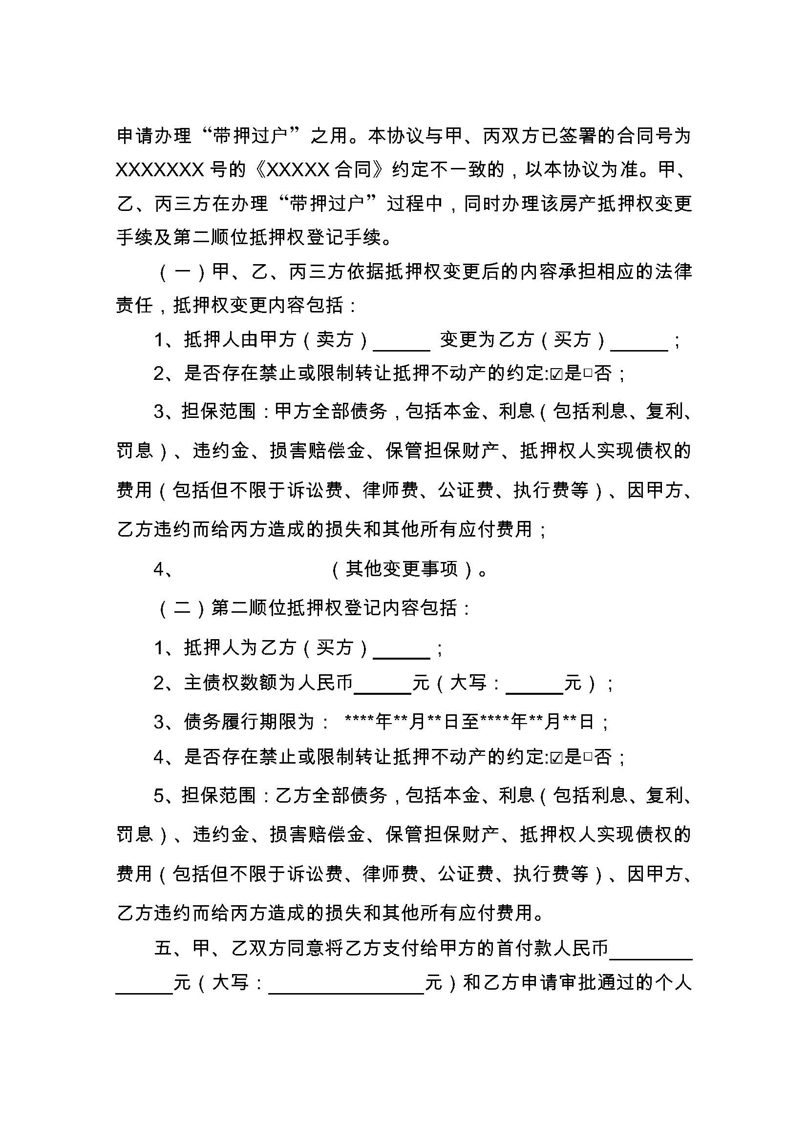
(二)第二顺位抵押权登记方式。经公积金中心及银行审批同意后,买卖双方会同银行签订《开云电竞官方网站住房公积金个人住房贷款二手房“带押过户”三方协议书》,办妥产权过户、原贷款抵押权变更登记(抵押人变更为买方)及新贷款第二顺位抵押权登记后,公积金中心及银行发放新贷款,结清原贷款,注销原贷款的抵押权登记。
采用该办理方式的,新贷款加上首付款监管资金之和不能少于原贷款的剩余贷款本息。
三、办理流程
(一)贷款申请
买方凭有效的房地产买卖合同或协议、身份证件、户口簿和首付款支付凭证等材料向银行提出贷款申请。卖方向银行提出提前还款和“带押过户”申请。公积金中心和银行审批通过贷款后,确需修改的,需重新提出贷款申请。
采用第二顺位抵押权登记方式的,如新贷款少于原贷款剩余贷款本息,买方应将不少于两者差额部分的首付款存入银行指定的资金监管账户。
(二)贷款审批
公积金中心审批新贷款的公积金贷款申请、原贷款的公积金贷款提前还款申请及“带押过户”申请。
银行审批新贷款的商业贷款申请、原贷款的商业贷款提前还款申请及“带押过户”申请。
(三)产权过户及抵押权登记
公积金中心和银行审批通过后,买卖双方及银行签订《开云电竞官方网站住房公积金个人住房贷款二手房“带押过户”三方协议书》(附件2或附件3),明确新贷款优先用于偿还原贷款的贷款本息。
买卖双方持《开云电竞官方网站住房公积金个人住房贷款二手房“带押过户”三方协议书》及银行同意办理合同网签和不动产权转移登记的材料,到不动产登记部门办理《广东省房地产买卖合同》网签备案手续。买卖双方向税务部门申报纳税后,和银行向不动产登记部门申请办理产权过户及抵押权登记手续(采用抵押权变更方式的,办理原贷款抵押权变更;采用第二顺位抵押权登记方式的,办理原贷款抵押权变更登记及新贷款第二顺位抵押权登记)。
银行应在公积金中心及银行审批同意后1个月内协助买卖双方办妥产权过户及抵押权登记手续,在办妥产权过户及抵押权登记手续,收到不动产权证后3个工作日内,将不动产登记证明、不动产权证书、借款合同等材料送公积金中心。
(四)贷款发放
公积金中心及银行在收到放款申请材料后,审核通过的,应在3个工作日内发放贷款。
1.原贷款为公积金贷款或组合贷款,新贷款为公积金贷款或组合贷款的。如新贷款的公积金贷款小于原贷款的剩余公积金贷款本息,银行应在新贷款的商业贷款发放后1个工作日内,将等同于两者差额的商业贷款资金及首付款监管资金划入公积金中心账户。
公积金中心发放贷款当天,用新贷款的公积金贷款或新贷款的公积金贷款加上前述划款结清原贷款的剩余公积金贷款本息;资金有结余的,公积金中心在1个工作日内将结余资金划入资金监管账户用于结清原贷款剩余商业贷款本息;仍有结余的,银行应在1个工作日内将结余资金划给卖方。
2.原贷款为商业贷款,新贷款为公积金贷款或组合贷款的。公积金中心在放款后1个工作日内将公积金贷款划入资金监管账户,银行收到资金后1个工作日内办妥原贷款的结清手续。资金有结余的,银行应在1个工作日内将结余资金划给卖方。
3.原贷款为公积金贷款或组合贷款,新贷款为商业贷款的。银行应在新贷款的商业贷款发放后1个工作日内,将等同于原贷款剩余公积金贷款本息的商业贷款及首付款监管资金划入公积金中心账户,公积金中心用前述划款结清原贷款的剩余公积金贷款本息,银行用新贷款的商业贷款及首付款监管资金结清原贷款剩余商业贷款本息。资金仍有结余的,银行应在1个工作日内将结余资金划给卖方。
(五)原贷款抵押权注销
采用第二顺位抵押权登记方式的,在结清原贷款后,买方和银行应在20个工作日内办妥原贷款抵押权注销手续。
四、工作要求
(一)银行受理贷款时,应加强对二手房交易真实性、有效性和交易背景的审核,防止虚假交易骗贷行为。受理贷款后,应认真查询交易住房的状态,核实交易住房是否存在纠纷、被查封等情况,防范资金被挪用、冻结的风险。
(二)银行在办理过程中应严格监控二手房交易各个环节,密切跟踪交易住房过户、抵押权登记变更、第二顺位抵押权登记、原贷款提前还款等环节的业务处理进度,确保在规定时限内办结业务。
(三)银行不按照本操作细则办理公积金贷款二手房“带押过户”,拖延发放、归还贷款及划拨资金,未及时办理产权过户及抵押权变更手续或者行使抵押权利的,且经核实是由于银行自身非客观因素导致的,公积金中心根据委托协议追究银行的责任。
(四)新贷款或原贷款含有商业贷款的,必须符合本操作细则和银行商业贷款二手房“带押过户”的有关规定。
附件:1.开云电竞官方网站住房公积金个人住房贷款二手房“带押过户”流程图
2.开云电竞官方网站住房公积金个人住房贷款二手房“带押过户”三方协议书(示范文本-适用于抵押权变更方式)
3.开云电竞官方网站住房公积金个人住房贷款二手房“带押过户”三方协议书(示范文本-适用于第二顺位抵押权登记方式)
开云电竞官方网站住房公积金管理中心
2023年3月28日
附件1








开云电竞官方网站政府门户网站

粤公网安备 44070302000670

