开云电竞官方网站政府门户网站
繁体
微博
政务微信
网站支持IPV6
开云电竞官方网站政府投资工程建设管理中心
网站首页
机构概况
机构职能
领导分工
内设机构
开云体育官网登入入口
通知公告
工作动态
人事信息
重点领域信息公开
政策文件
政策解读
部门预决算
政务服务
政民互动
招标投标信息
当前位置:
首页
>
部门频道
>
开云电竞官方网站政府投资工程建设管理中心
>
开云体育官网登入入口
>
重点领域信息公开
>
重大建设项目信息公开
>
招标投标信息
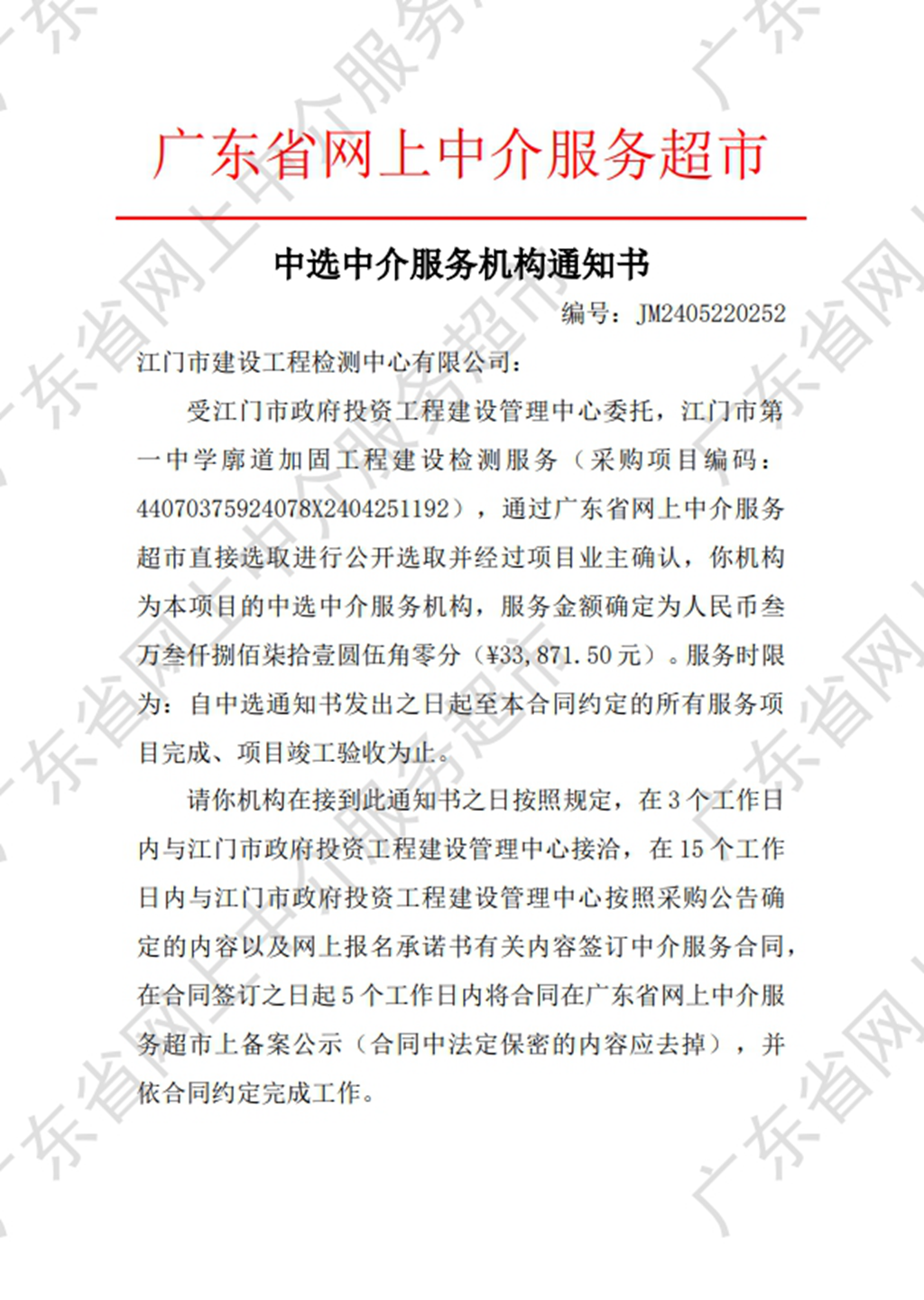
开云电竞官方网站第一中学廓道加固工程建设检测服务中选通知书
发布时间:2024-05-24 17:13:53
来源:广东省网上中介服务超市
字体【
大
中
小
】
分享到:
附件下载:
扫一扫在手机打开当前页
【TOP】
【
打印页面
】【
关闭页面
】
map