开云电竞官方网站政府门户网站
繁体
政务微博
政务微信
公积金咨询电话:12329
网站支持IPv6
开云电竞官方网站住房和城乡建设局
网站首页
开云体育官网登入入口
机构职能
工作动态
通知公告
政策文件
重点领域信息公开
财政预决算
统计信息
党建工作
局发文件
住房管理
住房公积金
住宅专项维修资金
公房管理
物业管理
住房保障
建设管理
建筑科技
建筑市场管理
建筑工程管理
城市建设
村镇建设
专题专栏
优化营商环境
开云电竞官方网站工程建设项目审批制度改革专栏
法治政府建设和法治宣传教育专栏
政务服务
ios开云手机教程
政策解读
当前位置:
首页
>
部门频道
>
开云电竞官方网站住房和城乡建设局
>
开云体育官网登入入口
>
政策文件
>
政策解读
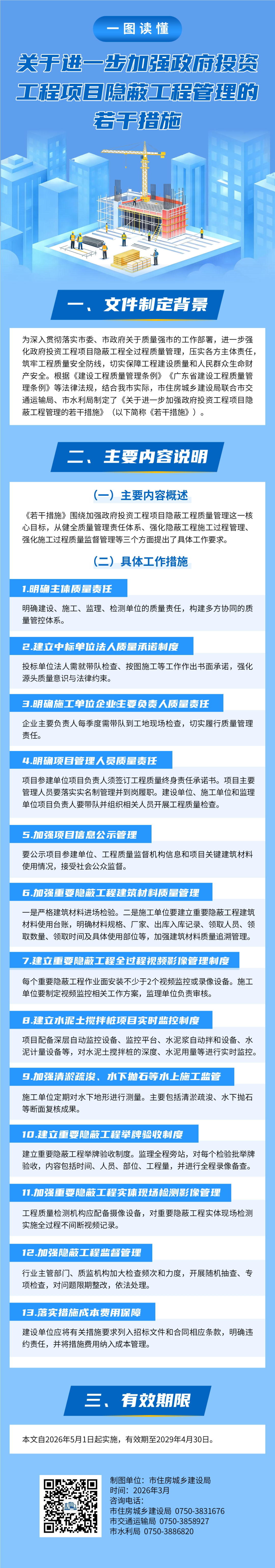
图解:关于进一步加强政府投资项目隐蔽工程质量管理的若干措施
发布时间:2026-04-03 16:47:05
来源:工程质量安全监管科
字体【
大
中
小
】
分享到:
关于印发《关于进一步加强政府投资项目隐蔽工程质量管理的若干措施》的通知(江建〔2026〕50号)
文本解读:关于进一步加强政府投资工程项目隐蔽工程管理的若干措施
相关稿件:
附件下载:
扫一扫在手机打开当前页
【TOP】
【
打印页面
】【
关闭页面
】
map