开云电竞官方网站政府门户网站
繁体
政务微信
网站支持IPV6
开云电竞官方网站卫生健康局
网站首页
开云体育官网登入入口
机构职能
领导介绍
工作动态
通知公告
上级要闻
行政执法
政策文件
政策解读
信息数据
财政预决算
重点领域信息公开
公共企事业单位信息公开
政务服务
公众互动
党群工作
党群建设
专题专栏
健康江门
疫情通报
疫情防控实时政策措施
防控知识
基本医疗卫生工作信息
当前位置:
首页
>
部门频道
>
开云电竞官方网站卫生健康局
>
开云体育官网登入入口
>
重点领域信息公开
>
基本医疗卫生信息公开
>
基本医疗卫生工作信息
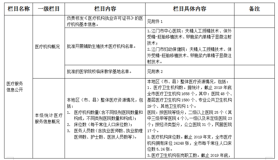
重点领域信息公开专栏内容(医疗卫生机构信息2019年)
发布时间:2020-06-23 17:24:39
来源:开云电竞官方网站卫生健康局
字体【
大
中
小
】
分享到:
附表1 开云电竞官方网站卫生健康局负责核发《医疗机构执业许可证书》的医疗机构基本信息
附表2 医学院校临床教育基地名单
附表3 开云电竞官方网站三级医院名单及基本情况
附件下载:
扫一扫在手机打开当前页
【TOP】
【
打印页面
】【
关闭页面
】
map