
无负今日,邑马当先
豪爵·2024江门马拉松赛
将于12月15日鸣枪起跑
为让选手们有更好赛事体验
组委会为大家准备了免费接驳
请查收
博览会接驳
为方便外地跑友快捷顺利的到达五邑华侨广场领取参赛物资,组委会在2024年12月12日--12月14日特设置江门站、江门东站免费接驳车。
选手到达江门站或江门东站后,可根据志愿者及指示牌的指引,凭参赛短信凭证或微信参赛号报名查询成功的页面上车。
接驳车信息:

乘车指引:





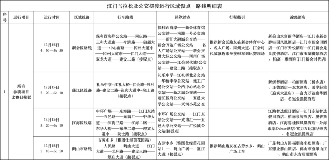
比赛日(12月15日)赛前接驳
新会区路线时间:4:50—5:50
蓬江区路线时间:5:20—6:10
江海区路线时间:5:20—6:10
鹤山市路线时间:5:10—5:50
(以上均为2分钟一班车)

1.新会区
保利西海岸——新会体育馆公交站——南湖一号公交站——新汇大融城公交站——新会万达广场公交站 ——名人广场站公交站——新会交警大队公交站——冈州广场公交站——江会时代城1公交站——建设二路
2.蓬江区
礼乐中学—江礼桥北公交站—华侨中学公交站—地王广场公交站—公汽中心站北公交站——新之城公交站——蓬江区府公交站——五邑大学公交站——天河小苑公交站
3.江海区
中环广场公交站——江门东站公交站——光博汇——五邑大学公交站——汇悦城公交站
4.鹤山市
古劳水乡(雅图仕绿茵花园站)——人民路——鹤山大道——江门大道——北环路——建设三路——篁庄大道
乘车要求:
所有参赛选手必须出示参赛号码布,方可免费乘车,否则将会被拒绝乘车;
必须服从现场工作人员的安排,遵守公共秩序;
注意卫生,不得在车上用餐,确保封闭状态下的良好环境。
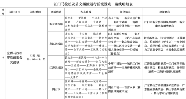
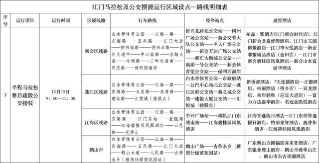
赛后疏散接驳路线
1.马拉松

2.半程马拉松

3.欢乐跑

乘车要求:
所有参赛选手必须出示参赛号码布,方可免费乘车,否则将会被拒绝乘车;
必须服从现场工作人员的安排,遵守公共秩序;
注意卫生,不得在车上用餐,确保封闭状态下的良好环境。
预祝所有的参赛选手
都安全参赛,顺利完赛
12月15日 不见不散
开云电竞官方网站政府门户网站

粤公网安备 44070302000670

