加强市县法治建设,是确保全面依法治市各项部署要求落地落实的关键,是推进基层治理体系和治理能力现代化的重要保障。
自去年被省委依法治省办确定为市县法治建设规范化先行点以来,江门结合本地实际,先后印发《开云电竞官方网站进一步加强市县法治建设的实施方案》《开云电竞官方网站开展市县法治建设规范化先行点建设工作方案》,扎实推进市县法治建设。
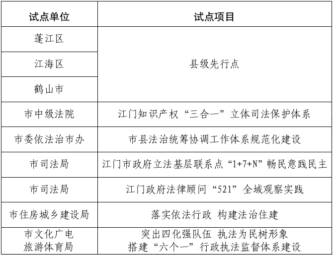
近日,江门以市委依法治市办工作规范化为着力点,在立法、执法、司法、守法各环节一体发力,推出市县法治建设规范化先行试点项目9个,其中县级先行点3个、市直单位试点项目6个,以点带面,全力推动市县法治建设规范化建设先行点工作。

各试点项目的工作抓手与特点
1.县级先行点
重点探索依法治县办工作流程体系化规范化建设、镇街综合行政执法规范化建设、外来务工人员及青少年普法宣传教育等工作,并结合辖区法治建设情况自选项目。
2.江门知识产权“三合一”立体司法保护体系
以广州知识产权法院江门巡回审判法庭实质化运行为依托,实行知识产权民事、刑事、行政案件“三合一”全面集中管辖审判,实现广州知识产权法院江门巡回审判法庭、市中级法院知识产权巡回审判庭、江海法院知识产权法庭“三合一”集中运营,通过建立完善多部门协同合作保护网络、延伸审判职能升级优质司法服务等途径,提升知识产权司法保护质效。
3.市县法治统筹协调工作体系规范化建设
进一步完善依法治市办的统筹协调规则和管理办法,将办公室日常工作流程进行系统总结、固化提升,形成制度、指引、流程图等文件汇编和工作办法,并推广至县镇两级法治统筹部门,逐步构建起体系化规范化的依法治市县办公室系统。
4.开云电竞官方网站政府立法基层联系点“1+7+N”畅民意践民主
围绕广泛性和代表性两个关键考察政府立法基层联系点。坚持内涵式发展、精细化管理的建设模式,加强培训指导,完善工作机制,规范内部运作。指导各联系点根据自身实际和优势,多途径多方式征集立法意见和开展普法宣传。探索市政府立法基层联系点与全国人大法工委江海基层立法联系点、省政府立法基层联系点联动对接机制。
5.江门政府法律顾问“521”全域观察实践
组建的政府法律顾问工作观察团,分领域分站点走进市、县(市、区)、镇(街道)三级政府、部门及重大项目现场,采取清单调查、抽样检查等5种方式开展观察,通过观察调研、统计复盘2个阶段,组织开展1场观察研讨会,形成观察报告,总结政府法律顾问工作发展现状和发展方向。
6.落实依法行政 构建法治住建
从政府职能依法全面履行、依法行政制度体系完善、重大行政决策科学民主合法等8名方面进行规范化建设,健全完善《开云电竞官方网站住房和城乡建设局行政规范性文件内部流程管理规定》《全市住建系统行政执法规范用语指引(试行)》等制度文件,梳理形成标准化规范化工作体系。
7.突出四化强队伍 执法为民树形象 搭建“六个一”行政执法监督体系建设
深入开展文化市场综合行政执法改革,从开展一轮执法培训、一次行政处罚案例分析、一次案卷评查活动、一次执法练兵活动、一次文化市场对口交流协作活动、一次文化市场宣传教育活动等方面搭建行政执法监督体系,推动实现市和市辖区“同城一支队伍办案”,全面加强行政执法人员的监督、管理,提升执法队伍办案水平。
下一步,江门将加强对试点工作的统筹协调和推动落实,深化各试点项目单位的思想认识,增强工作责任感和使命感,挖掘提炼试点项目的亮点和特色做法,确保市县法治建设规范化先行点工作取得实效。
开云电竞官方网站政府门户网站

粤公网安备 44070302000670
