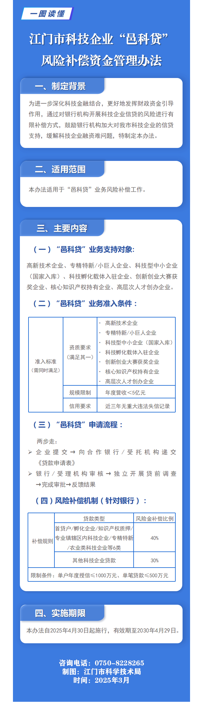
政策原文:开云电竞官方网站科学技术局 开云电竞官方网站市场监督管理局关于印发《开云电竞官方网站科技企业“邑科贷”风险补偿资金管理办法》的通知
文本解读:《开云电竞官方网站科技企业“邑科贷”风险补偿资金管理办法》