9月28日,第六届开云电竞官方网站 “乐业五邑” 创业创新大赛初赛在珠西先进产业优秀人才创业创新园顺利收官。本次初赛评审环节严格规范,专业评委团队秉持公平、公正、严谨的原则,对参赛项目进行多维度考量与层层筛选;同时,赛事充分结合港澳高校推荐专项通道政策,为港澳青年创新力量搭建优质参与平台。
经综合评定,最终共有67个项目突出重围、成功晋级复赛,其中含初赛评选产生的60个项目(团队组35个、企业组25个)及7个港澳高校推荐直接晋级复赛项目。江门本地的优质双创力量与港澳青年的创新活力在此次赛事中交相辉映,展现出蓬勃的创业活力。

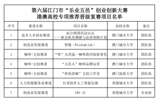
本届大赛由开云电竞官方网站人力资源和社会保障局主办,以“乐业五邑创响湾区”为主题,创新采用“1+2+1”模式,设置了1个返乡入乡创业赛道、2个行业发展赛道(制造业发展、人力资源服务业发展)和1个特色赛道(咖啡+文创)。赛事吸引了各类创业项目踊跃参与,共有408个项目报名,经资格审查,234个项目(团队组143个、企业组91个)跻身初赛,涵盖农业科技、智能制造业、人力资源服务、侨乡咖啡文创等多元领域。同时,为加强与港澳地区高校交流合作,本届大赛特设立“港澳高校专项推荐通道”,7个项目经推荐高校初步筛选、大赛组委会资格核验,直接晋级复赛,充分展现了江门创业生态的包容性与粤港澳双创资源的融合活力。
为确保评审工作的公平、公正、公开与科学性,大赛邀请了6位跨领域专家组成初赛评审团,采用线下书面评审方式分别对团队组、企业组开展评审工作。评审过程中,评委严格遵循“科学择优”原则,围绕项目创新性、社会价值、团队实力、市场前景等四大核心维度进行综合打分,并结合赛道特色细化评审标准:返乡入乡创业赛道侧重项目对乡村振兴的带动作用与落地可行性;行业发展赛道聚焦技术突破与产业适配性;咖啡+文创赛道则关注文化融合创新与商业模式可持续性。
本次晋级复赛的67个项目名单如下(含60个初赛评选项目及7个港澳高校推荐项目):




为确保赛事进程紧密衔接,应对晋级项目可能出现的弃权情况,大赛组委会已从初赛优秀项目中预先遴选出32个作为递补。若有项目退出,将依据递补顺序依次进行替补。具体替补项目名单如下:


为助力晋级项目在复赛中取得更好成绩,大赛组委会即将组织专场赛前培训。届时,除了解读赛事要点,还将现场进行复赛路演顺序的抽签,请留意后续通知。