开云电竞官方网站政府门户网站
繁体
政务微博
政务微信
网站支持IPv6
开云电竞官方网站农业农村局
网站首页
开云体育官网登入入口
机构职能
领导信息
通知公告
政策法规
财政预决算
人事信息
工作简报
党务公开
重点领域信息公开
项目申报
项目公开
江门农业专题片
普法宣传教育
资讯动态
新闻头条
五邑农情
国内农业动态
政声传递
专题专栏
持续巩固国家农产品质量安全市创建成果
渔业渔政
政务服务
ios开云手机教程
工作简报
当前位置:
首页
>
部门频道
>
开云电竞官方网站农业农村局
>
开云体育官网登入入口
>
工作简报
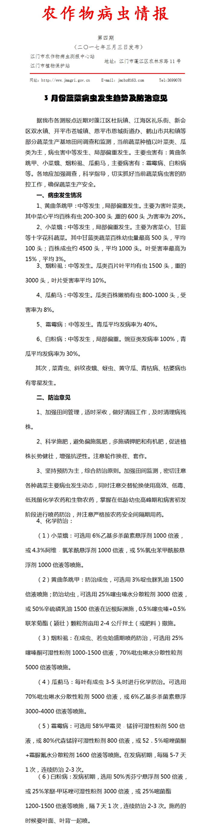
2017年农作物病虫情报 第四期
(3月份蔬菜病虫发生趋势及防治意见)
发布时间:2017-03-07 11:29:00
来源:开云电竞官方网站农作物病虫测报中心站
字体【
大
中
小
】
分享到:
相关稿件:
附件下载:
扫一扫在手机打开当前页
【TOP】
【
打印页面
】【
关闭页面
】
map