开云电竞官方网站政府门户网站
繁体
政务微博
政务微信
网站支持IPv6
开云电竞官方网站科学技术局
网站首页
政务动态
领导之窗
机构职能
内设部门
直属事业单位
工作动态
通知公告
开云体育官网登入入口
政府信息公开工作年度报告
政府信息公开指南
政府信息公开目录
政府信息依申请公开
行政执法
财政预决算
人事信息
专题专栏
政策文件
政策解读
重点领域信息公开专栏
政务服务
政民互动
科技业务综合管理系统
开云电竞官方网站
蓬江区
高新(江海)区
新会区
政策解读
当前位置:
首页
>
部门频道
>
开云电竞官方网站科学技术局
>
开云体育官网登入入口
>
政策解读
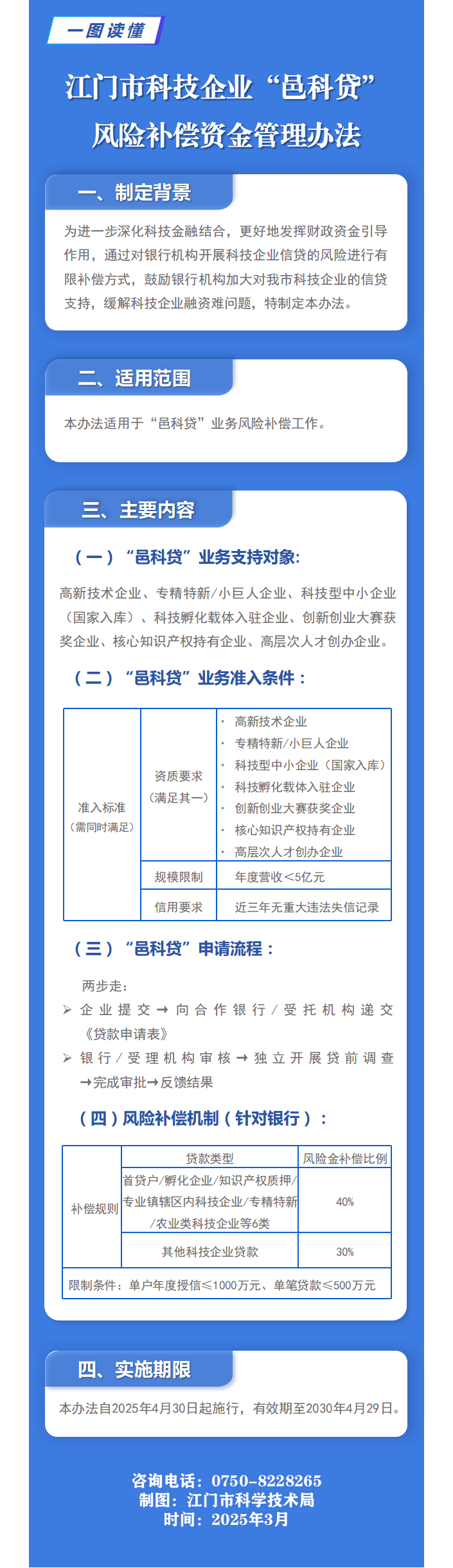
(图文解读)《开云电竞官方网站科技企业“邑科贷”风险补偿资金管理办法》
发布时间:2025-03-21 11:13:07
来源:开云电竞官方网站科学技术局
字体【
大
中
小
】
分享到:
开云电竞官方网站科学技术局 开云电竞官方网站市场监督管理局关于印发《开云电竞官方网站科技企业“邑科贷”风险补偿资金管理办法》的通知
(政策解读)《开云电竞官方网站科技企业“邑科贷”风险补偿资金管理办法》
(媒体解读)授信最高1000万!江门推出“邑科贷”助科技企业融资
(音频解读)《开云电竞官方网站科技企业“邑科贷”风险补偿资金管理办法》
附件下载:
扫一扫在手机打开当前页
【TOP】
【
打印页面
】【
关闭页面
】
map