开云电竞官方网站政府门户网站
繁体
政务微博
政务微信
联系方式:0750-3554686
网站支持IPv6
开云电竞官方网站交通运输局
网站首页
机构职能
机构概况
领导分工
直属单位
开云体育官网登入入口
政府信息公开工作年度报告
工作动态
通知公告
政策解读
政策法规
公共企事业单位信息公开
统计数据
人事信息
财政预决算
安全生产与应急管理
规费征收
采购信息
交通新闻
政务服务
ios开云手机教程
专题专栏
交通运输执法专栏
春运专栏
保密宣传专栏
党务公开专栏
执法公示专栏
法治政府建设专栏
公共交通信息
服务导航
政策解读
当前位置:
首页
>
部门频道
>
开云电竞官方网站交通运输局
>
开云体育官网登入入口
>
政策解读
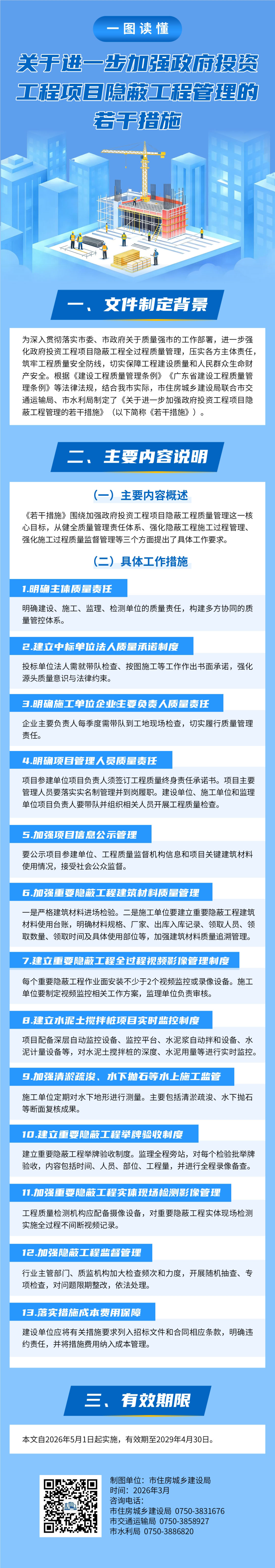
图解:关于进一步加强政府投资工程项目隐蔽工程管理的若干措施
发布时间:2026-04-02 16:33:34
来源:开云电竞官方网站交通运输局
字体【
大
中
小
】
分享到:
关于印发《关于进一步加强政府投资项目隐蔽工程质量管理的若干措施》的通知
解读文本:关于进一步加强政府投资工程项目隐蔽工程管理的若干措施
附件下载:
扫一扫在手机打开当前页
【TOP】
【
打印页面
】【
关闭页面
】
map