(2025年5月修订)
根据《中华人民共和国政府信息公开条例》(以下简称《条例》)的规定,为了更好地提供政府信息公开服务,本机关编制了《开云电竞官方网站公安局政府信息公开指南》(以下简称《指南》)。需要获得本机关政府信息公开服务的公民、法人或者其他组织,建议阅读本《指南》,本《指南》将适时更新。
一、主动公开政府信息
(一)主要内容
开云电竞官方网站公安局主动公开《条例》第十九条、二十条规定的政府信息。主要包括:
1、机构职能
主要包括:本机关机构设置及主要职能情况;领导成员及分工等。
2、规章文件
主要包括:由本市制定的规章;以本机关名义发布或者本机关作为主办部门与其他部门联合发布的规范性文件等。
3、业务工作
主要包括:本部门各项行政许可的事项、依据、条件、数量、程序、期限以及申请行政许可需要提交的全部材料目录及办理情况;行政事业性收费的项目、依据、标准;行政处罚依据和标准;公安信访工作等。
4、工作动态
主要包括:本机关重大会议、领导活动、依法需公开的重大警情等工作动态。
5、部门预决算
主要包括:本机关年度部门预算、决算信息。
6、规划计划
主要包括:公安局组织开展的有关专项行动、专项斗争;公安局推出的便民利民措施等。
7.政府信息公开年度工作报告
主要包括:本机关政府信息公开工作年度开展情况报告。
8、其他
主要包括:本机关公务员及事业单位工作人员招考录用计划、程序、结果;公安机关重大基本建设项目的批准和实施;政府采购项目的目录、标准及实施情况;公安机关通缉令等,以及本机关职责范围内依法应当公开的其他信息。
(二) 公开的方式
开云电竞官方网站公安局主要是通过“中国侨都——开云电竞官方网站人民政府门户网站开云电竞官方网站公安局频道”主动公开政府信息,必要时通过其他媒体进行公开。
1. 开云电竞官方网站人民政府门户网站开云电竞官方网站公安局频道
开云电竞官方网站人民政府门户网站开云电竞官方网站公安局频道(网址://m.1jia1cn.com/bmpd/jmsgaj/)开设开云体育官网登入入口栏目,公众可通过政府信息公开平台的引导,查找开云电竞官方网站公安局主动公开的政府信息。
使用方法:
(1)栏目导航(网址://m.1jia1cn.com/jmgaj/gkmlpt/index#110):将公开的政府信息划分为“政策”“政府信息公开指南”“政府信息公开制度”“组织机构”“部门文件”“行政执法”“政务服务”“工作动态”“部门预决算”“其他”“政府信息公开年报”共11部分,其中“政策”划分为“规范性文件”“其他文件”“政策解读”三个信息子类;“部门预决算”划分为“部门预算”“部门决算”两个信息子类。点击其中某一个,可显示相关信息子类或信息列表;点击列表中的条目名称,可显示该信息的详细内容。
(2)信息搜索:可通过搜索框对正文、名称、文号等多种查询条件进行查询。
2. 政务新媒体
开云电竞官方网站公安局开设了“江门公安”微信订阅号、微信视频号、新浪微博、抖音号;“江门邑反诈”微信订阅号,“江门反诈防波堤”微信小程序;“江门交警”微信订阅号、微信视频号、新浪微博、抖音号;“江门网警”微信订阅号、新浪微博、百度百家号、今日头条号;“江门禁毒”微信订阅号。公众可关注相关政务新媒体查阅或检索开云电竞官方网站公安局主动公开的政府信息,包括市公安局重大决策部署和重要政策文件、市公安局领导同志重要会议活动等政务信息。

“江门公安”微信公众号

“江门公安”新浪微博
二、依申请公开政府信息
除主动公开的政府信息外,公民、法人或者其他组织(以下简称申请人)可以向本机关申请获取相关政府信息。
(一)受理机构、时间、地点
开云电竞官方网站公安局自2008年5月1日起正式受理依申请公开,办公时间:周一至周五,8:30-12:00,14:30-17:30(节假日、公休日除外)。
受理机构:开云电竞官方网站公安局政府信息公开工作办公室
联系地址:开云电竞官方网站蓬江区江门大道中900号(原地址:开云电竞官方网站蓬江区西环路383号)开云电竞官方网站公安局2号楼220室
联系电话:0750-3260970,传真号码:0750-3260342
邮政编码:529000
电子邮箱:jmgaxc@163.com(此邮箱为政府信息公开问题沟通联系专用,不作其他用途。如需提出政府信息依申请公开请使用下面申请地址)
互联网申请地址:https://ysqgk.gd.gov.cn/750013/choice
政府信息查阅场所:开云电竞官方网站公安局政府信息公开工作办公室(开云电竞官方网站蓬江区江门大道中900号开云电竞官方网站公安局2号楼220室)、开云电竞官方网站公安局交警支队车辆管理所(开云电竞官方网站蓬江区建设三路128号)、开云电竞官方网站公安局出入境管理支队(开云电竞官方网站蓬江区环市二路22号)
(二)提出申请
向开云电竞官方网站公安局申请获取政府信息的申请人,应当按要求正确填写《开云电竞官方网站公安局政府信息公开申请表》(见附件1、2)。
1.申请人提出的政府信息公开申请应当真实载明下列内容:
(1)申请人的姓名或名称、有效身份证明、联系方式。
(2)申请公开的政府信息的名称、文号或者便于行政机关查询的其他特征性描述。所需的政府信息应当描述明确、详尽,有助于受理机构确定信息内容。
(3)申请公开的政府信息的形式要求,包括获取信息的方式、途径。
(4)当面申请的,应当出示有效身份证件;通过邮政寄送提交申请的,应随申请表附有效身份证件复印件;网上申请的,应上传有效身份证扫描件或照片。
2.申请人可以通过以下方式提出申请:
(1)书面申请。
①当面提交
本机关在新闻中心设置政府信息公开申请受理点,申请人可到现场当面提交申请。
地址:开云电竞官方网站蓬江区江门大道中900号(原地址:开云电竞官方网站蓬江区西环路383号)开云电竞官方网站公安局2号楼220室,办公时间:8:30-12:00 14:30-17:30(法定工作日)
②信函提交
申请人通过信函方式提出申请的,应当在信封的显著位置标注“政府信息公开申请”字样,以EMS“邮政寄送”方式提交申请。
(2)通过互联网提出申请。
申请人在“开云电竞官方网站人民政府门户网站”选择“政府信息依申请公开”专栏,进入开云电竞官方网站人民政府政府信息依申请公开系统,选择“开云电竞官方网站公安局”按提示申请,或直接输入以下网址:https://ysqgk.gd.gov.cn/750013/choice,填写电子版《申请表》后直接提交。
3.电话咨询。
申请人可以通过电话方式咨询相应的服务业务(本机关不直接受理通过电话、短消息等方式提出的申请)。
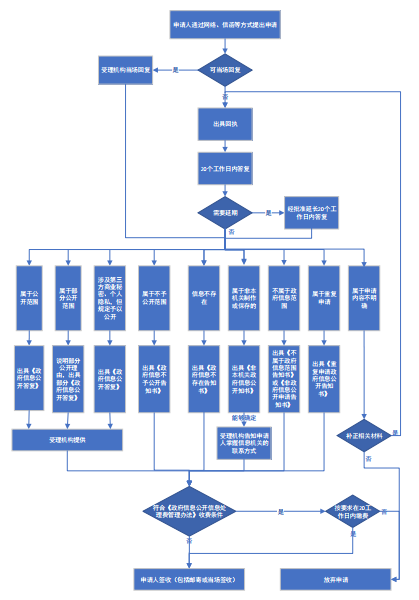
(三)申请处理
登记初审。受理机构收到申请后,将进行登记和初审(必要时将出具回执)。
初审内容包括:所需政府信息描述是否明确,形式要件是否完整,身份证明是否真实。
政府信息公开申请内容不明确的,自收到申请之日起7个工作日内告知申请人作出补正。申请人无正当理由逾期不补正的,视为放弃申请,本机关不再处理该政府信息公开申请。
经初审申请符合受理各项规定的,将根据不同情况作出答复。
(四)申请时间的确认
1.申请人当面提交政府信息公开申请的,以提交之日为收到申请之日;
2.申请人以邮寄方式提交政府信息公开申请的,以行政机关签收之日为收到申请之日;
3.以平常信函等无需签收的邮寄方式提交政府信息公开申请的,政府信息公开工作机构应当于收到申请的当日与申请人确认,确认之日为收到申请之日;
4.申请人通过互联网渠道或者政府信息公开工作机构的传真提交政府信息公开申请的,以双方确认之日为收到申请之日。
(五)答复
对于能够当场答复的政府信息公开申请,将当场答复;不能当场答复的,自收到申请之日起20个工作日内予以答复;确需延长答复期限的,经开云电竞官方网站公安局信息公开工作机构负责人同意,延长答复时间不超过20个工作日,并告知申请人。本机关征求第三方和其他机关意见所需时间不计算在前款规定的期限内。
1.所申请公开信息已经主动公开的,告知申请人获取该政府信息的方式和途径;
2.所申请公开信息可以公开的,向申请人提供该政府信息,或者告知申请人获取该政府信息的方式、途径和时间;
3.本机关依据条例规定决定不予公开的,告知申请人不予公开并说明理由;
4.经检索没有所申请公开信息的,告知申请人该政府信息不存在;
5.所申请公开信息不属于本机关负责公开的,告知申请人并说明理由;能够确定负责公开该政府信息的行政机关的,告知申请人该行政机关的名称、联系方式;
6.本机关已就申请人提出的政府信息公开申请作出答复、申请人重复申请公开相同政府信息的,告知申请人不予重复处理;
7.所申请公开信息属于工商、不动产登记资料等信息,有关法律、行政法规对信息的获取有特别规定的,告知申请人依照有关法律、行政法规的规定办理;
8.申请公开的政府信息中含有不应当公开的内容,但能作区分处理的,向申请人提供可以公开的部分内容,对不予公开的部分告知其理由;
9.申请公开的政府信息涉及商业秘密、个人隐私,但经征得权利人同意公开或者本机关认为不公开可能对公共利益造成重大影响的,告知申请人获取该政府信息的方式和途径,并将决定公开的内容和理由书面告知权利人。
详见开云电竞官方网站公安局处理政府信息公开申请流程图(附件3)。
(六)收费
根据《国务院办公厅关于印发<政府信息公开信息处理费管理办法>的通知》(国办函〔2020〕109号)规定,为了进一步规范政府信息公开法律关系,维护政府信息公开工作秩序,更好保障公众知情权,有效调节政府信息公开申请行为、引导申请人合理行使权利,向申请公开政府信息超出一定数量或者频次范围的申请人收取费用。
信息处理费将按件或按量计收,按照超额累进方式计算收费金额。本机关对每件申请可以根据实际情况选择适用其中一种标准,但不同时按照两种标准重复计算。
1.按件计收适用于所有政府信息公开申请处理决定类型。申请人的一份政府信息公开申请包含多项内容的,本机关可以按照“一事一申请”原则,以合理的最小单位拆分计算件数。
按件计收执行下列收费标准:
①同一申请人一个自然月内累计申请10件以下(含10件)的,不收费。
②同一申请人一个自然月内累计申请11—30件(含30件)的部分:100元/件。
③同一申请人一个自然月内累计申请31件以上的部分:以10件为一档,每增加一档,收费标准提高100元/件。
2.按量计收适用于申请人要求以提供纸质件、发送电子邮件、复制电子数据等方式获取政府信息的情形。相关政府信息已经主动对外公开,本机关将依据《中华人民共和国政府信息公开条例》第三十六条第(一)项、第(二)项的规定告知申请人获取方式、途径等的,不再按量计收。按量计收以单件政府信息公开申请为单位分别计算页数(A4及以下幅面纸张的单面为1页),对同一申请人提交的多件政府信息公开申请不累加计算页数。
按量计收执行下列收费标准:
①30页以下(含30页)的,不收费。
②31—100页(含100页)的部分:10元/页。
③101—200页(含200页)的部分:20元/页。
④201页以上的部分:40元/页。
本机关将在政府信息公开申请处理期限内,按照申请人获取信息的途径向申请人发出《非税收入缴款通知书》(详见附件4),说明收费的依据、标准、数额、缴纳方式等。申请人应当在收到收费通知次日起20个工作日内缴纳费用,逾期未缴纳的视为放弃申请,本机关不再处理该政府信息公开申请。政府信息公开申请处理期限从申请人完成缴费次日起重新计算。如申请人对收取信息处理费的决定有异议的,不能单独就该决定申请行政复议或者提起行政诉讼,可以在缴费期满后,就本机关不再处理其政府信息公开申请的行为,依据《中华人民共和国政府信息公开条例》第五十一条的规定,向上一级行政机关或者政府信息公开工作主管部门投诉、举报,或者依法申请行政复议、提起行政诉讼。法律、行政法规另有规定的,从其规定。
本机关自2021年8月1日起正式执行政府信息公开信息处理费收费。收取的信息处理费属于行政事业性收费,按照政府非税收入和国库集中收缴管理有关规定纳入一般公共预算管理,将及时足额缴入国库。另外信息处理费收取情况,将按照全国政府信息公开工作主管部门规定的格式统计汇总,并纳入政府信息公开工作年度报告,接受社会监督。
(七)监督保障
公民、法人或者其他组织认为受理机构未依法履行政府信息公开义务的,可以根据《条例》第四十六条、第五十一条规定,以及《开云电竞官方网站政府信息公开工作过错责任追究实施细则(试行)》可以向上一级行政机关或者政府信息公开工作主管部门投诉、举报。公民、法人或者其他组织认为行政机关在政府信息公开工作中侵犯其合法权益的,也可以依法申请行政复议或提起行政诉讼。
开云电竞官方网站公安局接受公民、法人或者其他组织对政府信息公开工作的意见建议、投诉举报,电话:0750-3260970。
附件:
1.开云电竞官方网站公安局政府信息公开申请表【公民】
2.开云电竞官方网站公安局政府信息公开申请表【法人组织】
3.开云电竞官方网站公安局处理政府信息公开申请流程图
4.《开云电竞官方网站非税收入缴款通知书》(样本)
附件1
开云电竞官方网站公安局政府信息公开申请表【公民】
受理人: 受理日期:
附件2
开云电竞官方网站公安局政府信息公开申请表【法人组织】
受理人: 受理日期:
附件3
开云电竞官方网站公安局政府信息公开申请流程图

附件4
缴款通知书4407002200XXXXXXXXX
开云电竞官方网站⾮税收⼊缴款通知书
缴款识别码: 4407002200XXXXXXXXX
经办人:
附件:
1.开云电竞官方网站公安局政府信息公开申请表【公民】.doc
2.开云电竞官方网站公安局政府信息公开申请表【法人组织】.doc
3.开云电竞官方网站公安局处理政府信息公开申请流程图.pdf
4.《开云电竞官方网站⾮税收⼊缴款通知书》(样本).docx
开云电竞官方网站政府门户网站

粤公网安备 44070302000670

