开云电竞官方网站政府门户网站
繁体
政务微博
政务微信
网站支持IPv6
开云电竞官方网站公安局
网站首页
开云体育官网登入入口
工作动态
通知公告
政策文件
图片新闻
财政预决算
行政执法
政府信息公开年报
政府信息公开指南
数据发布
组织机构
职务简介
机构简介及职责
政务服务
政民互动
重点领域信息公开
推进面向转移落户人员的服务公开
政策解读
当前位置:
首页
>
部门频道
>
开云电竞官方网站公安局
>
开云体育官网登入入口
>
政策文件
>
政策解读
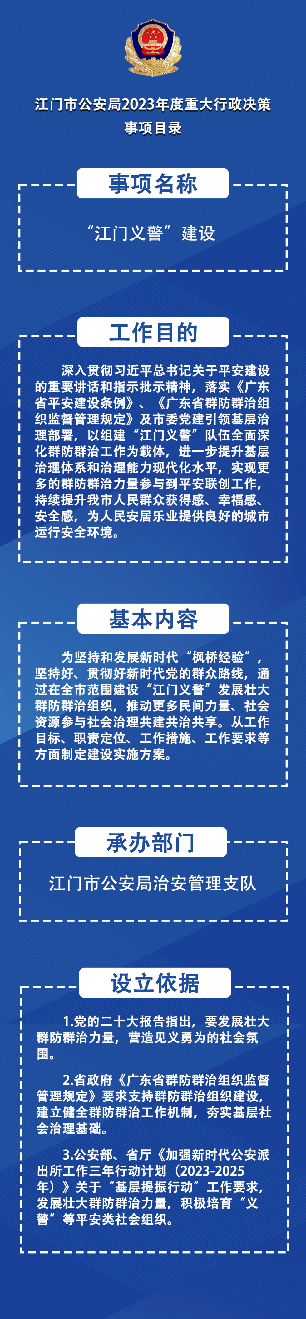
图片解读:开云电竞官方网站公安局2023年度重大行政决策事项目录
发布时间:2023-11-16 17:01:06
来源:开云电竞官方网站公安局
字体【
大
中
小
】
分享到:
开云电竞官方网站公安局2023年度重大行政决策事项目录
(联系电话:12345)
附件下载:
扫一扫在手机打开当前页
【TOP】
【
打印页面
】【
关闭页面
】
map