开云电竞官方网站政府门户网站
繁体
政务微信
网站支持IPv6
开云电竞官方网站财政局
网站首页
机构概况
职能简介
属下机构
局领导分工
开云体育官网登入入口
工作动态
通知公告
政策文件
政策解读
重点领域信息公开
开云电竞官方网站级预决算公开平台
政务服务
政民互动
专题专栏
党务公开
法治建设
扶贫资金政策专栏
地方政府债务
政府社会资本合作项目
税收政策
当前位置:
首页
>
部门频道
>
开云电竞官方网站财政局
>
开云体育官网登入入口
>
重点领域信息公开
>
减税降费信息
>
税收政策
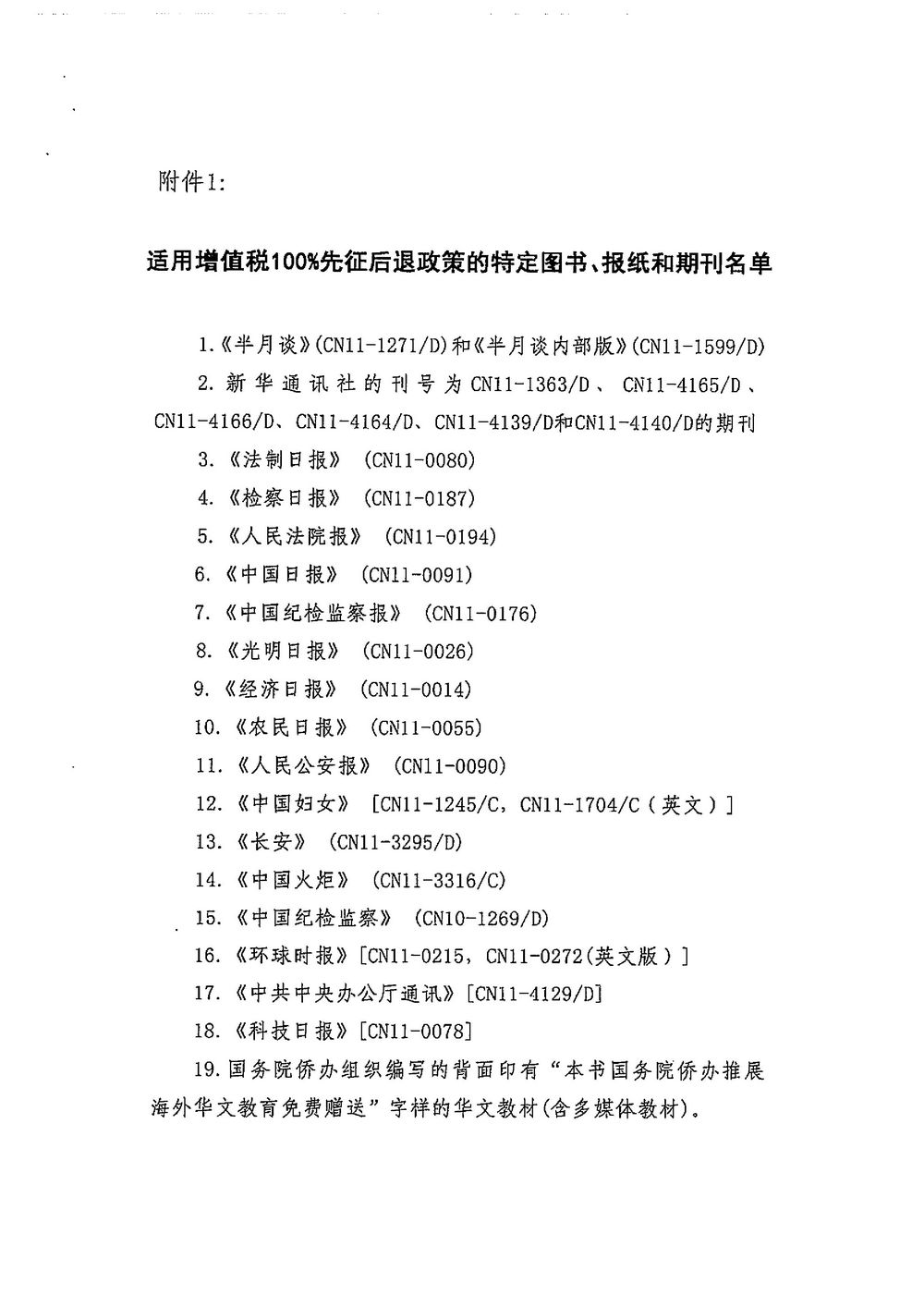
财政部 税务总局关于延续宣传文化增值税优惠政策的通知
发布时间:2018-06-29 10:37:00
来源:财政部
字体【
大
中
小
】
分享到:
附件下载:
扫一扫在手机打开当前页
【TOP】
【
打印页面
】【
关闭页面
】
map